Het voorbije jaar zagen we een sterk stijgend aantal implementaties van OSLO-standaarden in diverse beleidsdomeinen alsook bij private partners. Daarom kregen we een grotere vraag om de kennis bij alle betrokkenen te verhogen. Om die reden bieden we een gevarieerd aanbod aan opleidingen voor het brede publiek, ontwikkelaars, business analisten en business verantwoordelijken.

 

Opleidingssessies voorjaar 2021

Nieuwe data voor 2022 kunnen hier gevonden worden

Sessie Titel Dag Uur Voorkennis vereist?
Sessie 1 Introductie in OSLO 21 april 9:30 tot 10:30 Neen. herbekijk
Sessie 2 Technische inleiding in Linked Open Data en OSLO 21 april 11:00 tot 12:00 Ja, sessie 1. herbekijk
Sessie 3 Hoe breng ik OSLO in mijn organisatie? 21 april 15:00 tot 17:00 Ja, sessie 1. herbekijk
Sessie 4 Hoe aligneer ik mijn data met bestaande OSLO-standaarden en ontwikkel ik, waar nodig, mijn eigen standaard? 22 april 10:00 tot 12:00 Ja, sessie 1. herbekijk
Sessie 5 OSLO in een bestek of aanbesteding, hoe ga ik ermee om als bestuur en als leverancier? 22 april 13:00 tot 14:00 Ja, sessie 1. herbekijk
Sessie 6 Hoe ontsluit ik data volgens OSLO met een API? 23 april 10:00 tot 12:00 Ja, sessie 2. herbekijk
Sessie 7 Interoperabiliteit als basis voor een Vlaamse dataspace 23 april 13:00 tot 14:00 Neen. herbekijk

 

Korte inhoud van de sessies

 

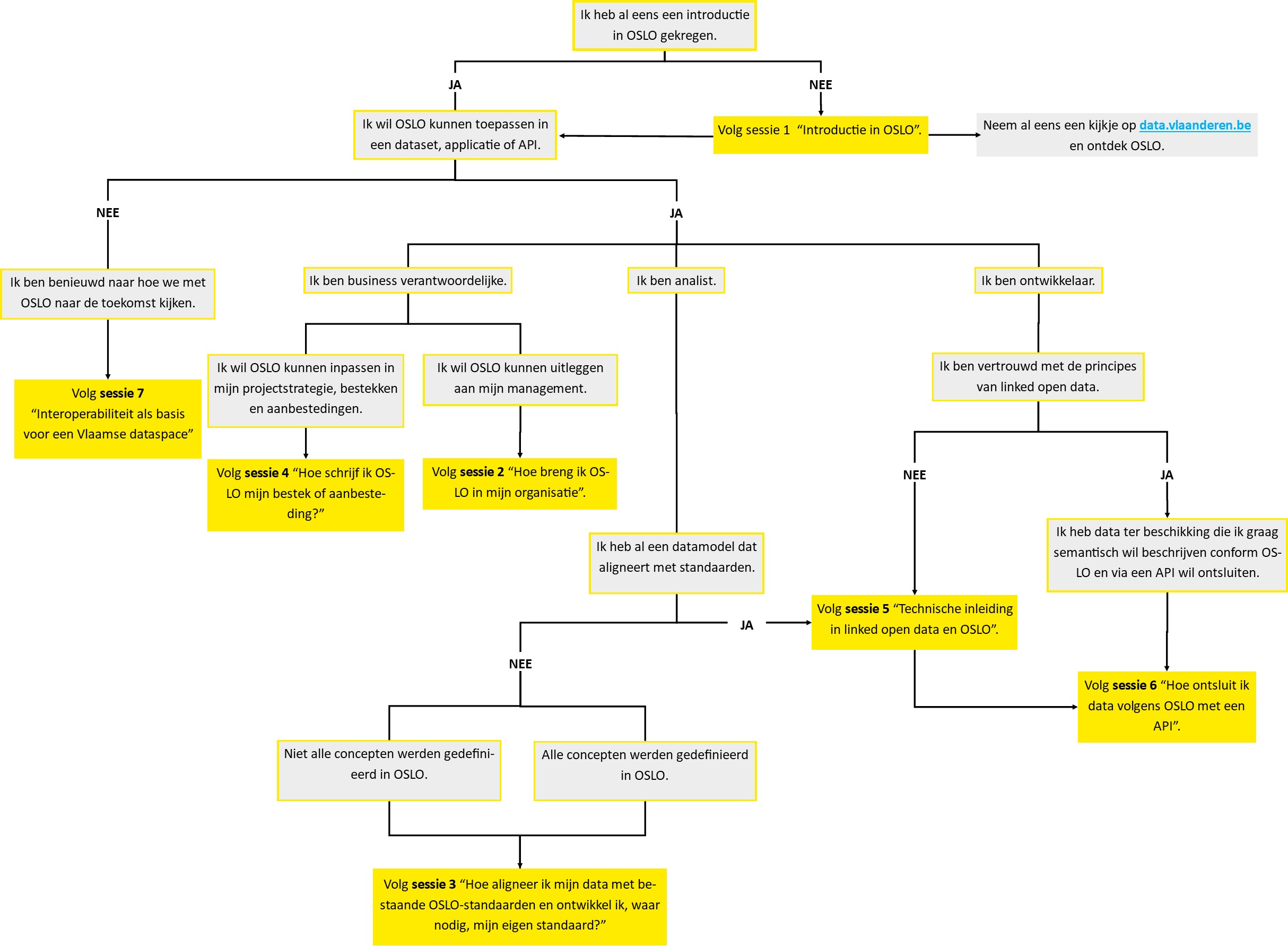
Sessie 1: Introductie in OSLO

Deze sessie geeft een algemene introductie over Open Standaarden voor Linkende Organisaties (OSLO).

 

Sessie 2: Technische inleiding in linked Open Data en OSLO

In deze sessie focussen we ons op het 5-sterrenmodel van sir Tim Berners-Lee om datasets als Linked Open Data te publiceren. We laten de deelnemers inzicht krijgen in de verschillende mogelijkheden en doorlopen samen met hen dit groeimodel om uiteindelijk de data publiceren als Linked Open Data gebruik makende van OSLO standaarden.

 

Sessie 3: Hoe breng ik OSLO in mijn organisatie?

Deze sessie focust op de business verantwoordelijken die een goed begrip van de meerwaarde van OSLO moeten hebben om dit in te passen in de strategie, projectplannen,..

 

Sessie 4: Hoe aligneer ik mijn data met bestaande OSLO-standaarden en ontwikkel ik, waar nodig, mijn eigen standaard?

Als jouw organisatie data heeft die inhoudelijk overeenkomt met een bestaande OSLO-standaard, dan is deze sessie iets voor jou. We lichten toe hoe je jouw data kan mappen op OSLO, zodat je deze gestandaardiseerd en gemakkelijk begrijpbaar kan delen met jouw stakeholders. Het is mogelijk dat je na de mappingsoefening ontdekt dat jouw organisatie data heeft die nuttig is voor anderen, maar waarvoor vandaag de dag nog geen (OSLO-)standaard bestaat. We lichten in deze sessie daarom ook toe hoe je dan vervolgens een OSLO-traject kan opstarten om je eigen standaard te ontwikkelen.

 

Sessie 5: OSLO in een bestek of aanbesteding, hoe ga ik ermee om als bestuur en als leverancier?

Hoe neem ik de OSLO standaarden mee in mijn bestekken? Hoe weet ik of mijn huidige toepassing of nieuwe software in overeenstemming is met de OSLO-specificaties? In deze sessie worden deelnemers gegidst in instrumenten die voorzien worden om het aankoopproces te OSLO-gewijs te faciliteren.

 

Sessie 6: Hoe ontsluit ik data volgens OSLO met een API?

Heb je data ter beschikking die je graag semantisch wil beschrijven conform OSLO en via een API wil ontsluiten? Wens je dat gebruikers up-to-date blijven met de recentste versie van jouw dataset? In deze sessie duiden we welke stappen hiervoor nodig zijn. We lichten verschillende bestaande manieren toe om data te ontsluiten zoals data dumps en SPARQL-endpoints (LBLOD Decision Data Hive). We lichten ook een meer schaalbare optie toe zoals fragmentering volgens de nieuwe Linked Data Event Stream (GRB, CoGhent) die de levensloop van uw objecten beschrijft. We maken in deze sessie oefeningen en de nadruk ligt hierbij op een actieve participatie.

 

Sessie 7: Interoperabiliteit als basis voor een Vlaamse dataspace

Raf Buyle gaat in gesprek met een aantal inspirerende sprekers die ervaring hebben met het implementeren van OSLO standaarden. Ze hebben het onder andere over het belang van interoperabiliteit voor een Vlaamse dataspace.

Een overzicht van de sprekers:

  • Erik Mannens: Research director en professor bij imec-IDLab-UGent
  • Veronique Volders: Manager Digitale Oplossingen, Agentschap Binnenlands Bestuur
  • Olivier Van D’huynslager: Hoofd digitaal en projectcoƶrdinator CoGent, Design Museum Gent
  •  

     

    Praktische details

    De sessies gaan door via MS Teams. Inschrijven is gratis, maar verplicht.

     

    Hoe kiezen?

    Weet je niet welke opleiding te volgen? Volg onderstaande keuzeboom en krijg een eerste indicatie welke sessie(s) voor jou geschikt kunnen zijn.

     

     

    Andere opleidingssessies

    Ben je op zoek naar andere de opleidingsmomenten? Deze kan je hieronder vinden.